江苏省2026年社会工作者职业资格考试考务工作通知
各设区市委社会工作部,市人力资源和社会保障局:
根据人力资源和社会保障部人事考试中心《关于2026年度社会工作者职业资格考试考务工作的通知》(人考中心函〔2026〕2号)和《江苏省人力资源和社会保障厅关于进一步加强我省专业技术资格考试资格审查工作的通知》(苏人社发〔2018〕383号)精神,为做好我省2026年度社会工作者职业资格考试考务工作,现将有关事项通知如下:
一、组织分工
(一)省委社会工作部、省人力资源和社会保障厅共同负责社会工作者职业资格考试工作,省人事考试中心负责具体考务工作组织实施。
(二)各设区市人事考试机构负责考试报名和考前抽查工作及对全部科目成绩达到相关标准的应试人员进行考后资格审查(以下简称考后审查)的初审工作。省委社会工作部负责考后审查复核工作,并与省人力资源和社会保障厅对考后审查中的疑难问题进行会商,形成终审意见。
二、时间安排和考区设置
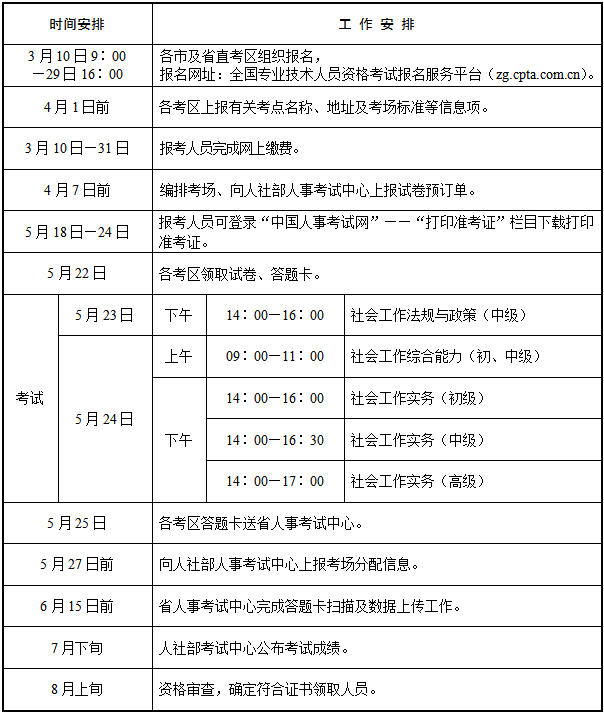
考试原则上在各设区市设置考点。
三、考试科目和作答方式
(一)助理社会工作师考试科目分为《社会工作综合能力(初级)》和《社会工作实务(初级)》2个科目。社会工作师考试科目分为《社会工作综合能力(中级)》《社会工作实务(中级)》和《社会工作法规与政策》3个科目。社会工作师考试《社会工作实务(中级)》科目试题为主观题,在专用答题卡上作答;社会工作师考试其余2个科目和助理社会工作师考试各科目试题均为客观题,在普通答题卡上作答。高级社会工作师考试《社会工作实务(高级)》科目试题为主观题。主观题用黑色墨水笔在答题纸(专用答题卡)上作答。
(二)客观题用2B铅笔在答题卡上作答,主观题用黑色墨水笔在答题纸(专用答题卡)上作答。报考人员应考时,可携带黑色墨水笔、2B铅笔和橡皮等文具,严禁携带计算器,其它物品应统一放置考场指定处。考场上应备有草稿纸供考生使用,考后收回。
四、管理办法
助理社会工作师考试报考人员须一次性通过全部2个应试科目,方可取得助理社会工作师职业资格证书;社会工作师考试报考人员须在连续2个考试年度内通过全部3个应试科目,方可获得社会工作师职业资格证书。对达到高级社会工作师考试合格标准的人员,颁发高级社会工作师考试成绩合格证明,该证明自颁发之日起,在全国范围3年内有效。
五、报考条件
凡符合原人事部、民政部《关于印发<社会工作者职业水平评价暂行规定>和<助理社会工作师、社会工作师职业水平考试实施办法>的通知》(国人部发〔2006〕71号)报名条件规定的人员均可报名参加助理社会工作师、社会工作师职业资格考试。
凡符合《人力资源社会保障部 民政部关于印发<高级社会工作师评价办法>的通知》(人社部规〔2018〕2号)报名条件规定的人员均可报名参加高级社会工作师职业资格考试。
(一)报考人员报考条件
凡中华人民共和国公民,遵守国家法律、法规,恪守职业道德,可报考相应级别的考试。
1. 符合下列报名条件之一的可报考助理社会工作师
①取得高中或者中专学历,从事社会工作满4年;
②取得社会工作专业大专学历,从事社会工作满2年;
③社会工作专业本科应届毕业生(包括已经取得社会工作专业本科及以上学历、学位的人员);
④取得其他专业大专学历,从事社会工作满4年;
⑤取得其他专业本科及以上学历或学位,从事社会工作满2年。
2. 符合下列报名条件之一的可报考社会工作师
①取得高中或者中专学历,并取得助理社会工作师职业资格证书后,从事社会工作满6年;
②取得社会工作专业大专学历,从事社会工作满4年;
③取得社会工作专业本科学历,从事社会工作满3年;
④取得社会工作专业硕士学位,从事社会工作满1年;
⑤取得社会工作专业博士学位;
⑥取得其他专业大专及以上学历或学位,其从事社会工作年限相应增加2年。
3. 同时具备以下条件的可报考高级社会工作师
①拥护中国共产党领导,遵守国家宪法、法律、法规,热爱社会工作事业,具有良好的职业道德;
②具有本科及以上学历(或学士及以上学位);
③在通过全国社会工作者职业资格考试取得社会工作师(中级)资格后,从事社会工作满5年,其截止日期为2026年12月31日。
(二)助理社会工作师考试报名条件中的“社会工作专业本科应届毕业生”解释为“社会工作专业本科应届毕业生和已经取得社会工作专业本科及以上学历(学位)的人员”。
(三)持香港、澳门、台湾地区或者国外高等学校学历或者学位证书报考的,其学历、学位证书须经教育部留学服务中心认证;符合报名条件的香港、澳门及台湾居民可以申请参加社会工作者职业资格考试。
(四)持有中国残疾人联合会颁发的残疾人证二级低视力(或严重于二级)者可申请借助读屏软件参加考试。报名参加考试的视力障碍人员,须向报考地人事考试机构申请使用专用考场。
(五)报名条件中有关工作年限的要求,是指报名人员取得学历前后从事本专业工作时间的总和,其截止日期为2026年12月31日。
六、报名
(一)报名日期和网址。2026年度社会工作者职业资格考试实行全国统一网上报名,网上报名日期为2026年3月10日9:00—29日16:00,网上报名平台为全国专业技术人员资格考试报名服务平台(http://zg.cpta.com.cn/examfront)。
(二)实施告知承诺制。本项考试报名实施告知承诺制,请各位考生仔细阅读中国人事考试网“资格考试报名证明事项告知承诺制”专栏中的政策规定、报考指南(http://www.cpta.com.cn/promise.html),详细了解,正确操作。
特别提醒:为加强报名证明事项告知承诺制事中监管,如报考人员提交的境内高等教育学历学位信息无法通过在线自动核验,应在报名前及时登录中国高等教育学生信息网(学信网)进行验证/认证,下载相关PDF格式在线验证/认证报告,报名期间按报名地考试机构要求上传相关验证/认证报告,接受人工核查,具体操作方式参见中国人事考试网考生问答栏目内容(http://www.cpta.com.cn/question/1525.html)。
如报考人员在考试报名截止前无法及时取得学历学位验证/认证报告,须临时上传PDF格式的学历学位电子文件继续完成报名,事后补充提交本人学历学位验证/认证报告,考试机构做好上述人员登记和相关报考人员学历学位验证/认证报告的核查工作。
考生请仔细阅读《报考指南》(http://www.cpta.com.cn/applyGuide/740.html)第六条核查与监管条款中关于考试组织机构将在考前、考中、考后对报考人员承诺内容开展核查的具体说明。
(三)照片格式。在全国专业技术人员资格考试报名服务平台新注册的考生须采用近期彩色标准1寸半身免冠正面证件照(尺寸25mm×35mm,像素295px×413px),照片底色背景为白色。对于2018年之前在报名服务平台注册的考生,原则上不进行照片更换。报名照片将用于准考证、考场座次表、证书和证书查询认证系统。
(四)网上缴费。缴费时间为3月10日—3月31日。报考人员确认报名后,已缴费用不予退还。
(五)准考证打印。准考证打印时间为5月18日—24日,报考人员可登录“中国人事考试网”——“打印准考证”栏目下载打印准考证。
七、报考注意事项
请考生仔细阅读《江苏省专业技术人员资格考试审核工作有关问题解答(持续更新)》(http://jshrss.jiangsu.gov.cn/art/2021/3/5/art_57268_9690677.html),明确有关学历、专业及审核条件后进行后续报名。
特别提醒:报考人员须认真阅读《关于请相关报考人员提前做好学历学位认证申请的温馨提醒》(http://www.cpta.com.cn/notice/1642.html),因学信网学历学位认证需要一定办理周期,报考人员应提前安排好认证事宜,以免影响报名。
(一)一般情况报考流程
1. 首次报考人员应先如实注册个人信息(如姓名、学历学位、身份证号和手机号、电子邮箱等)。注册成功后,上传本人电子证件照。在注册提交24小时后,且在线学历、学位信息核验通过的,报考人员再次登录网报系统,在阅读《报考须知》后,再进入报考信息录入界面,完善个人信息(如专业工作年限、所学专业、工作单位与地址、专业技术等级或职称等),并正确选择报考信息(如考试级别、专业、科目、报名点等)。
2. 已注册的报考人员,直接填报个人信息(如姓名、学历学位、身份证号和手机号、电子邮箱等),经24小时后,且在线核验通过的,再按以上流程完成报名(再次登录网报系统后填报的内容与步骤同上)。
3. 在填报完相关信息后,系统会提示报考人员是否选择采用告知承诺制方式办理。
报考人员如选择采用告知承诺制方式办理,系统自动生成《专业技术人员职业资格考试报名证明事项告知承诺书》电子文本,由报考人员本人签署并提交(不允许代为承诺),承诺书电子文本可下载保存,考试组织机构不再索要有关证明,依据承诺办理报名相关事项。
如未选择告知承诺制或者不适用告知承诺制的报考人员,应在报名前仔细了解相关资格考试的报考条件、符合报考条件所需的证明义务和证明内容、考试组织机构的核查权力和报考人员的配合义务等,由本人在网上报名系统填报信息后,在报名系统中提交相关证明材料即可。
未选择告知承诺制或者不适用告知承诺制的报考人员在报名系统中根据报考级别提交的证明材料包括:
(1)学历证明;
(2)学位证明;
(3)从事相关专业工作年限证明;
(4)可提供相关级别的社会工作师职业资格证书。
4. 报考人员再次对报考信息进行认真检查,在确认所填报、选择和上传的信息准确无误后,再点击“确认”或下载打印“报名表”(打印的“报名表”无需单位审核和提交,供报考人员留存备查)。
(二)特殊情况的报考处理
1. 注册信息提交24小时后,在线学历、学位信息核验未通过的报考人员可正常填写报考信息,只需在报名信息确认后选择告知承诺制办理方式,上传相应PDF格式的学历学位证书电子文件,完成报考流程。
2. 对于使用我国居民身份证报名但信息在线核验未通过的,以及使用非我国居民身份证报名的人员,须联系报名考区人事考试机构进行处理。
八、考前抽查和考后审查
(一)考前抽查。考试机构在报名期间将对报考人员进行抽查,抽查结果无误的报考人员可进行缴费操作;抽查结果不通过的报考人员不可进行缴费操作。未被抽查的报考人员仍可进行缴费操作。
(二)考后审查。
1. 审查对象。截至2026年度,各科成绩均达到合格线的考生。
2. 审查时间。中国人事考试网(http://www.cpta.com.cn/index.html)将在2026年7月下旬发布考试成绩,届时我省将在8月上旬在“江苏人事考试网”(http://jshrss.jiangsu.gov.cn/col/col57253/index.html)发布审查公告,请考生务必保持报名注册时填报的手机号码畅通,以便及时接收相关提醒信息。
3. 上传补充材料。审查部门对报考资格存疑的审查对象,将告知其须在规定时限登录“江苏省人力资源和社会保障厅网上办事大厅(https://rs.jshrss.jiangsu.gov.cn/index/)个人办事——人才人事——江苏省人事考试报名”上传补充证明材料,逾期未上传的视为放弃审查资格。
4. 考后审查陈述申辩。审查对象依法享有陈述和申辩的权利。如对考后资格审查结果存在异议,可自公布审查结果起7个工作日内,依法向设区市相关主管部门进行陈述和申辩,主管部门复核后作出答复,联系方式见《咨询服务电话》(附件2)。
5. 报考人员不符合报考条件的,或者未按照资格审查要求办理报考相关事项的,按考试报名无效或者考试成绩无效处理,已缴考务费用不予退还。应试人员有故意隐瞒真实情况、提供虚假承诺或者以其他不正当手段取得相应资格证书或者成绩证明等严重违纪违规行为的,按照《专业技术人员资格考试违纪违规行为处理规定》(人力资源和社会保障部令第31号)处理,记入专业技术人员资格考试诚信档案库。涉嫌犯罪的,移送司法机关处理。
九、证书发放
根据《人力资源社会保障部办公厅关于推行专业技术人员职业资格电子证书的通知》(人社厅发〔2021〕97号)文件规定和要求,可在中国人事考试网(www.cpta.com.cn)进行下载和查询验证专业技术人员职业资格电子证书。
纸质证书领取相关事宜详见江苏人事考试网——人事考试服务平台——服务指南——证书领取相关问题说明(http://jshrss.jiangsu.gov.cn/art/2013/3/18/art_57259_6839194.html)。
十、收费事宜
根据省财政厅、原省物价局《关于部分人事考试收费试行标准转为正式标准的函》(苏价费函〔2010〕51号)精神,2026年度社会工作者职业资格考试的收费标准为:客观题按每人每科62元标准、主观题按每人每科68元标准、报名费按每人10元标准收取。
十一、考试大纲
2026年度全国社会工作者职业资格考试使用2025版考试大纲,具体见中国人事考试网(www.cpta.com.cn)“考试大纲”——“社会工作者职业资格考试”栏目。
“社会工作法规与政策”科目所涉及的政策法规,均以2025年12月31日前有效的政策法规为准。
十二、其他事项
(一)各设区市委社会工作部、市人力资源社会保障局及省直报名点根据职责分工,按照《2026年度社会工作者职业资格考试工作计划》(附件1)的要求,认真做好各个环节的考务工作。
(二)本次考试结束后,阅卷部门将采用技术手段甄别雷同试卷,对被甄别为雷同答卷的,将给予该科目考试成绩无效的处理。应试人员应试时要妥善保管好自己的试卷和答题卡(纸),防止他人抄袭造成雷同答卷。
附件1:
2026年度社会工作者职业资格考试工作计划
附件2:
咨询服务电话
一、考务技术咨询及资格审查咨询电话
- 南京市人事考试中心:025-83151200
- 无锡市人事考试中心:0510-12333、81880029
- 徐州市人事考试中心:0516-12333、80800320
- 常州市人事考试中心:0519-86617131
- 苏州市人事考试院:0512-65301425
- 南通市人事考试中心:0513-59000252、59000251
- 连云港市人事考试中心:0518-85826670
- 淮安市人事考试中心:0517-89330169
- 盐城市人事考试中心:0515-86668515
- 扬州市人事考试中心:0514-80829370
- 镇江市人事考试考工中心:0511-84432609、84425552
- 泰州市人事考试管理办公室:请登录https://rsj.taizhou.gov.cn/ztzl/tzrsrksfwpt/index.html“办事指南”栏目查询。
- 宿迁市人事考试中心:0527-84353881
- 省直(省级机关管理干部学院):025-52316233、83308979
二、考后资格审查陈述申辩咨询电话
- 南京市人社局专技处:025-68788058
- 无锡市人事考试中心:0510-12333、81880029
- 徐州市人社局专技处:0516-85798231
- 常州市人社局专技处:0519-85681918,czsrsks@163.com
- 苏州市人社局专技处:0512-69820599
- 南通市人社局专技处:0513-59000149
- 连云港市人事考试中心:0518-85826670
- 淮安市人社局专技处:0517-83671113
- 盐城市人社局专技处:0515-80500738
- 扬州市人社局专技处:0514-80978112
- 镇江市人社局专技处:0511-85340321
- 泰州市人社局专技处:0523-80600050、80600051
- 宿迁市人社局专技处:0527-84359049
来源:http://jshrss.jiangsu.gov.cn/art/2026/3/2/art_57268_11734287.html
免责声明:本文内容仅供个人研究、交流学习使用,不涉及商业盈利目的。如涉及版权等问题,请通知本站客服(电话:400-900-8858,QQ:4009008858),本站将立即更改或删除。
(责任编辑:X15)