辽宁省2026年社会工作者职业资格考试考务工作的通知
各市人力资源和社会保障局职称管理、人事考试部门,中、省直各有关单位:
根据人力资源和社会保障部人事考试中心《关于2026年度社会工作者职业资格考试考务工作的通知》(人考中心函〔2026〕2号)要求,为做好我省2026年度社会工作者职业资格考试考务工作,现将有关事项通知如下:
一、报名方式
本考试实行报名证明事项告知承诺制。报名证明事项告知承诺制是指在资格考试报名时,考试组织机构将符合报考条件所需的证明义务、证明内容以及不实承诺的法律责任一次性告知报考人员,报考人员承诺已经符合告知的相关要求并愿意承担不实承诺的法律责任,考试组织机构不再索要有关证明并依据承诺办理报名相关事项。
有关专业技术人员职业资格考试报名证明事项告知承诺制政策规定、事项清单、办事指南、资格考试报名证明事项告知承诺书等,可通过中国人事考试网(www.cpta.com.cn)“资格考试报名证明事项告知承诺制”专栏和报名系统相关说明查询了解。
各市需严格遵循《专业技术人员职业资格考试报名证明事项告知承诺制工作规程》(人考中心函〔2021〕1号)的规定,确保在考试报名过程中,对报考人员进行一次性告知、核查报考资格、实施日常监管、并对不实承诺行为进行处理。
二、报考条件及要求
(一)助理社会工作师、社会工作师报考条件
按照原人事部 民政部《关于印发<社会工作者职业水平评价暂行规定>和<助理社会工作师、社会工作师职业水平考试实施办法>的通知》(国人部发〔2006〕71号)规定:
凡中华人民共和国公民,在社会福利、社会救助、社会慈善、残障康复、优抚安置、卫生服务、青少年服务、司法矫治等社会服务机构中,从事专门性社会服务工作的专业技术人员,遵守国家法律法规,恪守职业道德,并符合助理社会工作师或社会工作师报名条件的人员,均可申请参加相应级别的考试。
1.助理社会工作师考试报名条件
(1)取得高中或者中专学历,从事社会工作满4年;
(2)取得社会工作专业大专学历,从事社会工作满2年;
(3)社会工作专业本科应届毕业生;
(4)取得其他专业大专学历,从事社会工作满4年;
(5)取得其他专业本科及以上学历,从事社会工作满2年。
2.社会工作师考试报名条件
(1)取得高中或者中专学历,并取得助理社会工作师职业水平证书后,从事社会工作满6年;
(2)取得社会工作专业大专学历,从事社会工作满4年;
(3)取得社会工作专业大学本科学历,从事社会工作满3年;
(4)取得社会工作专业硕士学位,从事社会工作满1年;
(5)取得社会工作专业博士学位;
(6)取得其他专业大专及以上学历或学位,其从事社会工作年限相应增加2年。
(二)高级社会工作师考试报名条件
按照《人力资源社会保障部 民政部关于印发<高级社会工作师评价办法>的通知》(人社部规〔2018〕2号)规定,报名参加高级社会工作师考试的人员,需同时具备以下条件:
1.拥护中国共产党领导,遵守国家宪法、法律法规,热爱社会工作事业,具有良好的职业道德;
2.具有本科及以上学历(或学士及以上学位);
3.在通过全国社会工作者职业水平考试取得社会工作师(中级)资格后,从事社会工作满5年,截止日期为考试报名年度的当年年底。
(三)助理社会工作师考试报名条件中的“社会工作专业本科应届毕业生”解释为“社会工作专业本科应届毕业生和已经取得社会工作专业本科及以上学历(学位)的人员”。其中,应届毕业生在报名时应提交能够证明其在考试年度可毕业的有效证件(如学生证等)和所在学校出具的应届毕业生证明。
(四)报名条件中有关学历、学位的要求是指国家教育行政主管部门承认的学历学位,持香港、澳门、中国台湾地区或者国外高等学校学历或者学位证书报考的,其学历、学位证书须经教育部留学服务中心认证; 有关工作年限的要求是指报名人员取得学历、学位前后从事本专业工作时间的总和,其计算截止日期为2026年12月31日。全日制学历报考人员,未毕业期间经历不计入相关工作年限。
(五)符合报名条件的香港、澳门及中国台湾居民可以申请参加社会工作者职业资格考试。
(六)持有中国残疾人联合会颁发的残疾人证二级低视力(或严重于二级)者可申请借助读屏软件参加考试。报名参加考试的视力障碍人员,须向当地人事考试机构提出申请。
三、考试安排
(一)考试设置
助理社会工作师考试科目为“社会工作综合能力(初级)”(客观题)和“社会工作实务(初级)”(客观题)2个科目,应试人员须在1个考试年度内通过全部应试科目方可取得职业资格证书。
社会工作师考试科目为“社会工作综合能力(中级)”(客观题)、“社会工作法规与政策”(客观题)和“社会工作实务(中级)”(主观题)3个科目,应试人员须在连续2个考试年度内通过全部应试科目,方可取得职业资格证书。
高级社会工作师考试科目为“社会工作实务(高级)”(主观题)1个科目,应试人员通过该应试科目可取得高级社会工作师考试成绩合格证明。
(二)考试时间
5月23日 14:00-16:00 社会工作法规与政策(中级)
5月24日 09:00-11:00 社会工作综合能力(初、中级)
14:00-16:00 社会工作实务(初级)
14:00-16:30 社会工作实务(中级)
14:00-17:00 社会工作实务(高级)
(三)答题要求
1.应试人员应试时携带的文具仅限于黑色墨水笔、2B铅笔、橡皮,不得携带和使用电子计算器,答题所用草稿纸由考点统一发放,考后收回。
2.“社会工作实务(中级)”“社会工作实务(高级)”为主观题,在专用答题卡上作答,应试人员需注意:答题前,要仔细阅读应试人员注意事项(试卷封二)以及《作答须知》(专用答题卡首页);答题时,需使用规定的作答工具,在专用答题卡划定的区域内作答。
3.2026年度社会工作者职业资格考试的“社会工作综合能力(初级)”、“社会工作实务(初级)”、“社会工作综合能力(中级)”、“社会工作法规与政策”科目试卷采用“变换卷”和“卷卡合一”相结合的技术印制,试卷与答题卡一一对应,须由应试人员本人撕下答题卡并作答本人试卷。
4.考试开始5分钟后,应试人员一律禁止进入考场。考试开始2小时内,应试人员不得交卷、离场。
(四)考场设置
本次考试在省直考区和各市均设考场。报名时,选择省直考区的报考人员,由省人事考试中心在省直(沈阳)组织考试;选择其他市的报考人员,则由各市人事考试部门在当地组织考试。
四、报名相关事宜
参加我省2026年度社会工作者职业资格考试的报考人员使用全国专业技术人员资格考试服务平台(网址:http://www.cpta.com.cn下同)进行网上报名。
(一)报名流程
报名流程包括:查看公告、注册、填报信息、报名确认、签署电子承诺书、资格核查(在线核查、现场核查或协助核查)、网上缴费、打印准考证等。
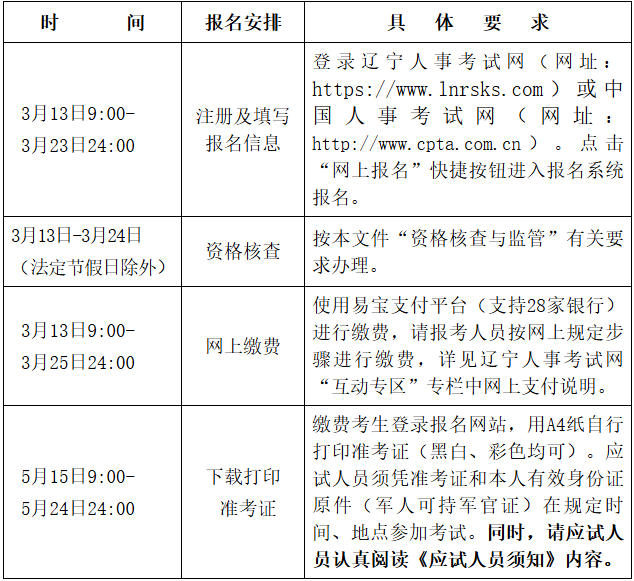
(二)报名安排
(三)注册
在考试报名之前,报考人员需提前通过网上报名系统完成个人信息的注册工作。从即日起,报考人员可登录中国人事考试网(www.cpta.com.cn),进入“网上报名”栏目进行个人信息的注册。注册信息将被长久保留,因此,用户名、登录密码以及关联手机号等重要信息,请务必妥善保管。若未完成注册,则无法进行考试报名。
1.网上报名系统通过政务信息共享接口等方式对报考人员身份信息、学历学位信息进行在线核查,具体流程包括登录中国高等教育学生信息网(学信网),进行身份核验,并根据需要下载相关的在线验证/认证报告。
身份信息在线核查的证件类型为中华人民共和国居民身份证(或社会保障卡)。学历学位信息在线核查覆盖了2002年至今大专及以上学历信息,以及2008年9月至今的学位信息。增加本人学历、学位信息时,请确保证书编号(17或18位)、专业名称(含括号内文字及标点符号)、毕业时间等与学信网信息完全一致。若在线核查结果显示“未通过”,请先自行与学信网上的信息进行比对。如发现信息不符,可重新增加一条正确的学历或学位信息,并进行再次核查。
2.报考人员可在信息提交24小时后登录报名系统查看核查结果,待完成相关数据核查后,方可继续报名。建议报考人员提前预留充足时间完成用户注册。
3.若核查结果提示“未通过”或“需要人工核查”,不会影响后续报名,报考人员须在报名开始后,按规定提交中国高等教育学生信息网(学信网)在线验证/认证报告(PDF格式)进行人工核查。鉴于办理学历学位验证/认证需要一定时间,报考人员请提前安排好相关事宜,以免影响报名。
4.已注册的报考人员无需再次注册,报考前应提前登录报名系统补充完善相关信息。
(四)填报信息
拟在辽宁省参加考试(不含大连市考生)的报考人员,完成注册后可在规定时限内进行考试报名。
1.上传照片。新注册报考人员登录网上报名系统时,必须按要求上传近期正面免冠证件照(如注册时未上传,则再次登录报名系统时提示上传)。请报考人员务必使用全国专业技术人员资格考试报名服务平台提供的工具(点击下载)对照片进行处理,源照片要求必须为单色背景(白色背景),正面免冠近期1寸或2寸证件照,JPG或JPEG,字节大于30KB,宽高像素大于295*413,照片清晰,禁止缩放后使用。若照片审核未通过,报考人员须按审核意见修改后重新上传照片。报名照片将应用于准考证、考场座次表、证书以及证书查询认证系统,请报考人员上传照片时谨慎选择,照片一经上传确认,便不可更换。报考人员需对照片质量负责,若因照片质量问题影响考试、成绩或证书,由报考人员本人承担责任。
2.填写报名信息。报考人员登录报名系统后,选择拟报考的考试项目和报考省份(辽宁省),认真阅读《报考须知》等相关内容,如实填报相关信息。
报名地市及核查点按照属地化管理原则填报,原则上应在工作地或居住地报名,驻沈的中、省直单位报考人员报考地市应选择“辽宁省省直”,核查点应选择“辽宁省人事考试中心”。其他单位报考人员选择相应的报名地市及相应的审核点(见附件)。
(五)选择办理方式
在资格考试报名中存在虚假承诺行为的人员,以及按照《专业技术人员资格考试违纪违规行为处理规定》(人力资源和社会保障部令第31号),存在严重违纪违规行为或特别严重违纪违规行为、被记入资格考试诚信档案库且在记录期内的人员,不适用告知承诺制。其他报考人员完成相关信息填报后,可自行选择是否采用告知承诺制方式办理。
1.选择以告知承诺制方式报名参加考试的人员,需本人在网上报名系统填报信息,并采用电子方式签署告知承诺书(电子文本),提交后即具法律效力,不允许代为承诺。报考人员承诺的内容主要包括:已知晓告知事项;已符合报考条件;填报信息真实、客观;愿意承担不实承诺的法律责任并接受相应处理。
报考人员作出承诺后,可在未缴费且报名截止前撤回承诺。报考人员撤回承诺的,本年度该项考试中不再适用告知承诺制。
以下报考人员需通过网上提交电子版证明材料,辅助各市人事考试部门开展线上资格核查。人社部人事考试中心统一规定了提交证明材料的类型和范围,已通过在线方式自动完成核查的证明事项,无需重复提交电子版材料。
(1)具有中专以下学历或2002年及以前大专以上(含大专)学历,2008年9月以前取得的学位的报考人员;
(2)按对应专业级别报考条件要求,需提交其他证明材料的报考人员(如资格证书、职称证书等)。
(3)为加强报名证明事项告知承诺制事中监管,如报考人员提交的境内高等教育学历学位信息无法通过在线自动核验,应在报名前及时登录中国高等教育学生信息网(学信网)进行验证/认证,下载相关PDF格式在线验证/认证报告,报名期间按报名地考试机构要求上传相关验证/认证报告,接受人工核查,具体操作方式参见中国人事考试网考生问答栏目内容。
2.未选择告知承诺制方式,或不适用于告知承诺制办理报考事项的人员,需本人在网上报名系统填报信息后,按照本通知相关规定携带相关证明材料到现场进行资格核查。
(六)报名信息确认
报考人员需要对报考的级别、专业、科目、上传的证明材料等信息进行核对并确认。选择采用告知承诺制方式报名的报考人员要签署《报考承诺书》(不允许代为承诺),并对承诺内容负责。
(七)资格核查与监管
各市人事考试部门依法依规对报考人员进行核查。在考前、考中、考后全程运用在线核查、现场核查、协助核查等方式对报考人员承诺内容开展核查。
对于核查难度较大的证明事项,各市人事考试部门可结合本地实际情况,通过门户网站、微信公众号等渠道对相关人员的承诺情况进行公示,接受社会监督。
驻沈中、省直单位报考人员核查与监管工作由省人事考试中心负责;其他各市报考人员资格核查与监管工作由所在市人事考试部门负责。全省人事考试资格核查部门咨询电话见附件。
1.在线核查。选择采用告知承诺制方式报名的报考人员在提交报考信息后,网上报名系统将对学历学位、所学专业、工作年限等内容与报考特定条件相符合情况进行在线核查。
2.免予核查。已作出承诺,且身份、学历学位、所学专业等信息已通过在线方式自动完成核查,同时在资格考试诚信档案库无记录的报考人员,签署承诺书后即可自动通过资格核查。
对于免予核查的人员,各市人事考试部门将采用随机抽查、重点监管、智慧监管等方式实施日常监管。
(1)随机抽查。各市人事考试部门应按照不低于文件规定的比例进行随机抽查,重点核查报考人员的践诺情况,尤其是所学专业、专业年限、工作单位等信息,并做好随机抽查结果的记录与存档工作。
(2)重点监管。各市人事考试部门将对报考免试级别且无法在线核查免试相关证明材料,或被社会监督举报的报考人员进行重点监管,要求报考人员提交相关证明材料。
(3)智慧监管。各市人事考试部门将运用大数据比对、人工智能技术以及特定条件判断等手段开展智慧监管(例如,可通过社保信息核查报考人员填报的工作单位、专业年限是否属实)。
报考人员需接受并配合考试组织机构开展核查工作,若逾期拒不接受核查,则视为放弃考试资格。
3.线上重点核查。各市人事考试部门对报考人员填报信息及上传证明材料进行线上重点核查。
4.现场核查。以下报考人员需携带符合报名条件要求的学历、学位、资格证书、其他证明材料以及加盖单位公章的《报名登记表》等原件,前往报考考区的人事考试部门进行现场人工核查。
(1)不适用告知承诺制办理相关事项的;
(2)未选择告知承诺制方式办理相关事项的;
(3)撤回承诺申请的;
(4)身份信息、学历学位、所学专业等在线核查未通过的;
(5)被社会监督举报不符合报考条件的。
现场核查需提交以下材料:
(1)报名表(加盖单位公章)原件1份;
(2)学历、学位证书原件(无法在线核查或在线核查未通过的,应在报名前及时登录中国高等教育学生信息网(学信网)进行验证/认证,下载相关PDF格式在线验证/认证报告);
(3)有效居民身份证原件;
(4)从事相关专业工作年限证明(主要包括本人身份信息和从事相关专业工作经历,加盖单位公章);
(八)收费
1.根据省人力资源和社会保障厅《关于公布辽宁省人力资源和社会保障厅承担的38项国家级人事考试收费项目及分成标准的通知》(辽人社函〔2022〕95号)文件规定,高级社会工作师职业资格考试“社会工作实务(高级)”(主观题)科目收费标准为69元/科。社会工作师职业资格考试“社会工作实务(中级)”(主观题)科目收费标准为65元/科。“社会工作法规与政策”(客观题)、“社会工作综合能力(中级)”(客观题)科目收费标准为61元/科。助理社会工作师职业资格考试“社会工作综合能力(初级)”(客观题)、“社会工作实务(初级)”(客观题)科目收费标准为61元/科。
2.我省统一使用易宝支付平台(支持28家银行)进行缴费。报考人员完成缴费后,需重新登录报名系统查看缴费状态,若有问题,请及时联系易宝公司(电话:95070)。未在规定时间内进行网上缴费的,视为自动放弃报考。
3.需要非税收入电子票据的考生于考试结束后,登录辽宁人事考试网,在辽宁人事考试非税收入电子票据平台输入姓名和身份证号后8位查询并下载本人非税收入电子票据。
(九)准考证打印
缴费成功的报考人员需在规定时间内重新登录报名网站,使用A4纸自行打印准考证,黑白或彩色均可。
五、成绩及证书管理
(一)考试结束2个月后,报考人员可登录全国专业技术人员资格考试报名服务平台查询考试成绩。
(二)按照人力资源社会保障部办公厅《关于推行专业技术
人员职业资格电子证书的通知》(人社厅发〔2021〕97号)文件要求,社会工作者职业资格考试电子证书可在中国人事考试网(网址:www.cpta.com.cn)进行下载和查询验证,与纸质证书具有同等法律效力。推行电子证书后,纸质证书将继续按照原方式制发。若已制发的纸质证书遗失、损毁,或逾期未领取,将不再办理补发手续。
(三)考试合格人员证书领取事宜按照属地化原则进行。报名时选择“辽宁省省直”的报考人员请关注《辽宁人事考试网》证书领取公告。其他报考人员请关注各市证书领取公告,详情可查看《辽宁人事考试网》“全省人事考试资格证书领取网址及电话”栏目。省直考区证书领取咨询电话:024-12333-0。
六、考试大纲
2026年度全国社会工作者职业资格考试采用2025版考试大纲,具体可查看中国人事考试网(www.cpta.com.cn)“考试大纲”—“社会工作者职业资格考试”栏目。
“社会工作法规与政策”科目所涉及的政策法规,均以2025年12月31日前生效的政策法规为准。
七、严肃考试纪律
(一)各市人事考试部门作为规范实行证明事项告知承诺制的主体责任单位,需严格履行核查与监管职责。对于在资格考试报名中存在虚假承诺行为的人员,各市人事考试部门应及时上报,由部中心或省级考试组织机构在网报系统上对这类人员作出标识,并将信息同步至资格考试诚信档案库。
1.报考人员作出承诺后,若在核查或日常监管中发现其不符合考试报名条件,考试报名无效,已缴费用不予退还;若取得成绩,当次全部科目考试成绩无效;若取得资格证书或成绩证明,资格证书或成绩证明无效。
2.报考人员应当接受并配合考试组织机构的核查工作。打印准考证前,报考人员未按考试组织机构要求接受核查的,考试报名无效,不予办理准考证;考试结束后,报考人员未按考试组织机构要求接受核查的,按“报考条件待核查”处理,对其不进行成绩数据和证书相关操作,逾期拒不接受核查的,视为放弃考试资格。
3.报考人员有提供虚假证明材料或者以其他不正当手段取得相应资格证书或者成绩证明等严重违纪违规行为的,按照《专业技术人员资格考试违纪违规行为处理规定》(人力资源和社会保障部令第31号)第十条、第十二条处理。
(二)应试人员应秉持诚信原则参考,严禁出现代报名、代承诺等行为,同时严禁替考、伪造证件、抄袭、使用通讯工具或其他高科技手段作弊;此外,应试人员还应妥善保管好自己的试卷和答题卡(纸),防止他人抄袭,避免试卷雷同情况发生。
考试结束后采用技术手段等甄别为雷同答卷的考试答卷,将给予考试成绩无效处理。
(三)应试人员应自觉维护考试场所秩序,服从考试工作人员管理,遵守考场纪律,若有违纪违规行为,按《专业技术人员资格考试违纪违规行为处理规定》(人力资源和社会保障部令第31号)处理。经认定属于考试犯罪行为的,按照《中华人民共和国刑法修正案(九)》移交司法部门依法追究刑事责任。
(四)为保证考试的公平、公正,确保考试安全,省、市各级考试管理机构要联合公安、行业行政主管、工信和纪检监察等部门,进一步严肃考风考纪,切实采取有效措施,坚决打击涉假骗考、替考、团伙舞弊、利用高科技手段作弊等行为,对各种涉考违纪违规行为严肃处理。
八、其他
(一)2026年度我省社会工作者职业资格考试考务工作由省人事考试中心考务一部承担。
(二)各级人事考试部门不指定任何培训,并与任何培训机构无合作关系。
(三)网上支付热线:95070。
附件
全省人事考试资格核查部门咨询电话
来源:https://www.lnrsks.com/html/zyzg_tongzhitonggao/7088.html
免责声明:本文内容仅供个人研究、交流学习使用,不涉及商业盈利目的。如涉及版权等问题,请通知本站客服(电话:400-900-8858,QQ:4009008858),本站将立即更改或删除。
(责任编辑:X15)